LOGO 首页 OA教程 ERP教程 模切知识交流 PMS教程 CRM教程 技术文档 其他文档  
 
网站管理员

[点晴永久免费OA]如何选择适合的内网穿透工具?

admin
2026年2月9日 11:13 本文热度 2011

选择适合的内网穿透工具,需要系统性地评估您的具体需求、技术环境和资源。

第一步:明确核心需求

1.主要用途是什么?

A.访问特定服务:如NVRWeb管理界面、摄像头RTSP流、NAS的特定端口。

B.组建虚拟局域网:让多个异地设备(如公司电脑、家庭NAS、手机)像在同一个局域网内互访。

C.临时测试/演示:临时将本地的Web服务暴露给外网查看。

2.你有什么技术资源?

A.有一台公网IPVPS/云服务器:可选择自建反向代理。

B.没有任何服务器,只有普通家庭宽带:依赖第三方中转服务或P2P工具。

C.拥有网络管理权限:配置公司/家庭路由器。

3.你的技术能力和愿意投入的时间?

A.高手/爱好者:乐于折腾命令行、配置服务器。

B.普通用户:希望图形化操作,快速搞定。

C.企业IT管理员:需要稳定、可控、可审计的解决方案。

4.对安全性、速度和成本的要求?

安全:访问敏感数据(如监控录像),必须加密。

速度:观看视频流要求低延迟、高带宽。

成本:希望免费,还是愿意为稳定性和服务付费?

第二步:根据需求匹配工具类型

需求场景

优先考虑的工具类型

原因

“我有一台VPS,想自己掌控一切”

自建反向代理 (frp, nps)

性能最好,配置最灵活,完全自主,但需要维护服务器。

“我啥都没有,只想最简单连回家”

虚拟局域网/现代化组网   (Tailscale, ZeroTier)

无需公网IP和服务器,配置极其简单,访问体验如同局域网。

“我要暴露一个网站或Web服务”

云反向隧道 (Cloudflare Tunnel)

免费、安全(自带WAFHTTPS),但通常只支持Web协议。

“我是企业,需要专业、安全的远程接入”

企业级VPN (自建WireGuard/OpenVPN)

全流量加密,集中管理,符合安全规范,但配置复杂。

“我完全不想懂技术,花钱省时间”

商业集成工具 (花生壳等付费版)

一站式服务,有客服支持,但需付费且可能有限制。

“我就测试一下,用一会儿就行”

临时隧道服务 (ngrok官方版)

能快速生成一个临时域名,用完即弃。

第三步:结合NVR访问的特殊性进行筛选

访问NVR不仅是Web管理,更重要的是视频流传输RTSP/RTMP等协议)。

这要求工具:

1.支持TCP/UDP协议映射:很多工具只优化了HTTP,对视频流支持不佳。

2.网络延迟要低:高延迟会导致视频卡顿。

3.连接稳定:不能频繁断线。

因此,针对NVR的最终推荐优先级如下:

1.首选(强烈推荐):Tailscale / ZeroTier

为什么适合NVR

它们创建的是虚拟局域网。成功连接后,你的手机/电脑会获得一个虚拟IP(如 10.1.2.3),你直接使用NVR的内网IP(如 192.168.1.100就能访问,所有端口(WebRTSP)都天然通了。无需单独映射端口,体验完美。

选择

Tailscale 基于WireGuard,更简单安全;ZeroTier 控制更细致。个人用户可任选。

2.次选(技术可控):frp(自建)

为什么适合NVR

VPS上部署frp服务端,然后在NVR所在内网运行frp客户端。通过配置,将NVR80端口(Web)和554端口(RTSP分别映射到VPS的不同端口上。获得完全的掌控权和最佳性能。

缺点:需要一台VPS,并具备基础运维能力。

3.备选(简单省事):商业工具付费版

为什么适合NVR

如花生壳的内网版,提供硬件或软件方案,通常支持全端口映射,能穿透RTSP流。适合完全不想折腾的用户。

注意:仔细查看付费套餐的带宽和流量限制,确保能满足视频流传输需求。

4.不推荐用于NVR视频流:仅HTTP穿透的工具

例如Cloudflare Tunnel(免费版)、ngrok(免费版)。它们无法很好地支持RTSP等非HTTP协议的视频流传输。

针对NVR访问的组合

情况

首选推荐

次选推荐

关键原因

普通家庭用户,无公网IP,怕麻烦

Tailscale ZeroTier

花生壳(付费版)

免服务器、配置简单、访问体验如同局域网,直接输入NVR的虚拟IP即可。

技术爱好者,有VPS,追求可控性

frp(自建反向代理)

Cloudflare Tunnel(仅Web

完全自主控制,性能好,可灵活映射所有端口(RTSP HTTP等)。

小微企业/工作室,多设备多地访问

Tailscale(团队功能)

ZeroTier25设备内免费)

安全组网,成员可随时加入,无需单独配置端口映射。

企业级应用,高安全要求

自建WireGuard VPN

通过frp+身份验证暴露特定服务

企业级安全审计和控制,流量全加密,符合合规要求。

仅临时测试或演示NVR界面

ngrok(官方云)

cpolar免费版

快速生成一个临时外网地址,用完即关。

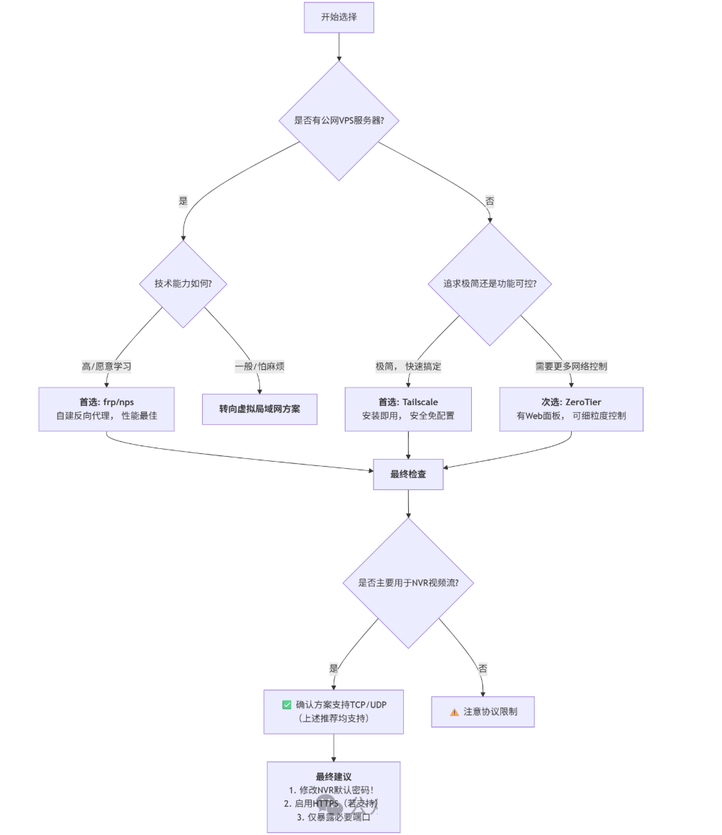
第四步:流程图

对于绝大多数个人和家庭用户,想远程访问NVRNAS等设备,Tailscale 是当前最平衡、最推荐的选择

它免费、安全、配置简单,能完美解决“远程像本地一样访问”的核心需求。

对于有云服务器且喜欢钻研的用户frp 是功能最强大、最灵活的选择,可为NVR的每个服务端口创建独立的隧道。

对于小型办公室或工作室,需要让多个员工安全访问内部NVRTailscale(团队功能)或 ZeroTier是比传统VPN更易管理的选择。

主流的内网穿透工具

一、按技术原理分类

1. 反向代理/隧道类(需公网服务器)

适合有技术基础、追求可控性和性能的用户。

frp (Fast Reverse Proxy)

特点:开源、轻量、高性能,配置灵活,支持TCPUDPHTTPHTTPS等多种协议。

场景:自建穿透服务的首选。需要一台具有公网IPVPS作为中转服务器。

评价:社区活跃,文档丰富,是技术爱好者和开发者的最爱。

ngrok

特点:老牌工具,提供临时域名和HTTPS,有官方云服务。

场景:快速创建临时的Web服务演示,或测试回调接口。

评价:官方服务方便但有限制,开源版可自建。对于NVR这种长期服务,自建版更合适。

nps/npc

特点:类似frp,但提供了功能更强大的Web管理面板。

场景:需要集中管理多个穿透隧道的场景,对可视化配置有要求。

评价:比frp的配置管理更友好,适合小型团队。

2. 虚拟局域网(VPN Mesh)类

适合多设备、多地点组网,访问体验如同在本地局域网。

ZeroTier

特点:基于“软件定义网络”,创建虚拟二层网络。免费版支持最多25个设备。

场景

NVR和你的手机、电脑等设备加入同一个虚拟网络,直接用分配的虚拟IP(如 10.147.20.x)访问。

评价

对访问NVR极其友好,配置简单,跨平台支持好,是家庭和小微企业的首选方案之一。

Tailscale

特点:基于WireGuard协议,使用各平台账号(Google GitHub等)进行零配置认证。

场景:个人或团队需要安全、免配置的组网。访问体验极佳。

评价

ZeroTier基础上更进一步简化,安全性更高(WireGuard内核级加密),目前个人用户强烈推荐

WireGuard / OpenVPN

特点:传统VPN方案,需要自建服务器和配置。

场景:对网络控制有极高要求,或需要将所有流量都导入内网的企业环境。

评价:性能好(WireGuard)、安全,但配置和维护成本较高。

3. 集成化商业/免费工具

适合追求最简单、最快上手的用户。

花生壳(Oray

特点:国内老牌,提供硬件和软件方案。有免费版但带宽和流量有限。

场景:完全不想折腾命令行和服务器,需要一站式解决方案。

评价:易用性高,但免费版体验受限,付费版性价比需评估。

神卓互联 / cpolar

特点:类似花生壳的国产软件,提供图形化客户端和内网穿透服务。

场景:临时或轻量级的内网穿透需求。

评价:作为备用选择,注意服务稳定性与隐私条款。

Cloudflare Tunnel

特点:无需公网IP,通过Cloudflare的全球网络创建安全隧道。完全免费。

场景

需要暴露HTTP/HTTPS服务(如NVRWeb界面),且希望获得Cloudflare的安全防护(WAFDDoS保护)。

评价

对于暴露Web服务是绝佳选择,安全且免费,但配置稍复杂,且不适合非HTTP协议(如RTSP流)。

二、针对NVR访问的推荐组合

你的情况

首选推荐

次选推荐

关键原因

普通家庭用户,无公网IP,怕麻烦

Tailscale ZeroTier

花生壳(付费版)

免服务器、配置简单、访问体验如同局域网,直接输入NVR的虚拟IP即可。

技术爱好者,有VPS,追求可控性

frp(自建反向代理)

Cloudflare Tunnel(仅Web

完全自主控制,性能好,可灵活映射所有端口(RTSP HTTP等)。

小微企业/工作室,多设备多地访问

Tailscale(团队功能)

ZeroTier25设备内免费)

安全组网,成员可随时加入,无需单独配置端口映射。

企业级应用,高安全要求

自建WireGuard VPN

通过frp+身份验证暴露特定服务

企业级安全审计和控制,流量全加密,符合合规要求。

仅临时测试或演示NVR界面

ngrok(官方云)

cpolar免费版

快速生成一个临时外网地址,用完即关。

建议

对于大多数个人和家庭用户,从易用性、安全性和免费角度出发,首推Tailscale。它几乎做到了“开箱即用”,且能提供最接近内网的直接访问体验,是远程访问NVR、NAS等内网设备的现代最优解之一。

对于中小企业,建议以下方案,完全不用考虑上面的复杂性:

利用CCProxy+Proxifier/Postern创建基于Socks5代理的VPN,简单实现外网电脑和手机安全访问局域网内服务器的网站和远程桌面等服务[10744]
  http://29855.oa22.cn


该文章在 2026/2/9 11:13:00 编辑过
关键字查询
相关文章
正在查询...
点晴ERP是一款针对中小制造业的专业生产管理软件系统,系统成熟度和易用性得到了国内大量中小企业的青睐。
点晴PMS码头管理系统主要针对港口码头集装箱与散货日常运作、调度、堆场、车队、财务费用、相关报表等业务管理,结合码头的业务特点,围绕调度、堆场作业而开发的。集技术的先进性、管理的有效性于一体,是物流码头及其他港口类企业的高效ERP管理信息系统。
点晴WMS仓储管理系统提供了货物产品管理,销售管理,采购管理,仓储管理,仓库管理,保质期管理,货位管理,库位管理,生产管理,WMS管理系统,标签打印,条形码,二维码管理,批号管理软件。
点晴免费OA是一款软件和通用服务都免费,不限功能、不限时间、不限用户的免费OA协同办公管理系统。
Copyright 2010-2026 ClickSun All Rights Reserved  粤ICP备13012886号-2  粤公网安备44030602007207号