LOGO OA教程 ERP教程 模切知识交流 PMS教程 CRM教程 开发文档 其他文档  
 
点晴ERP是一款针对中小制造业的专业生产管理软件系统,系统成熟度和易用性得到了国内大量中小企业的青睐。
点晴PMS码头管理系统主要针对港口码头集装箱与散货日常运作、调度、堆场、车队、财务费用、相关报表等业务管理,结合码头的业务特点,围绕调度、堆场作业而开发的。集技术的先进性、管理的有效性于一体,是物流码头及其他港口类企业的高效ERP管理信息系统。
点晴WMS仓储管理系统提供了货物产品管理,销售管理,采购管理,仓储管理,仓库管理,保质期管理,货位管理,库位管理,生产管理,WMS管理系统,标签打印,条形码,二维码管理,批号管理软件。
点晴免费OA是一款软件和通用服务都免费,不限功能、不限时间、不限用户的免费OA协同办公管理系统。

点晴ERP企业管理信息系统 →『 经验分享&操作答疑 』 本版文数:2845  今日文数:2009

点晴模切ERP系统视频教程汇总:销售模块生产模块采购模块品质模块仓库模块工程模块分切模块基础设置
admin240342025/9/20 9:46:31
点晴模切ERP上线实施当前分两个阶段进行,一阶段以熟悉系统界面及订单流转为主(以库存准确为目的),二阶段以原材料相关单据流转为主(不通过库存调整可以保证库存准确为目的)。每个阶段都涉及到一定的基础资料录入,所以系统上线运行前先需要把必要的基础资料先完善。一阶段实施流程:1、召集所有系统使用人员开ERP启动会;2、系统安...
Ccoffee206562024/4/28 17:15:14
选错一套ERP系统,需要付出多少代价?南非SPAR超市损失8500万美元、加拿大SAAQ社保系统预算翻倍、英国伯明翰市议会额外追加9000万英镑——这些真实案例揭示了一个残酷真相:ERP选型失败的代价,远比你想象的要高。据Gartner统计,全球ERP项目失败率高达60%-70%,而其中超过70%的失败并非源于技术本身...
admin902026/4/18 8:56:20
原材料采购入库为待品检状态,怎么关闭此功能,将物料自动作为合格品入库?以管理员或有权限身份进入ERP系统-》系统管理-》物料管理-》物料信息维护:找到此物料:在物料基础信息维护中,找到“入库需要品检”,改为:“否(已合格品入库)”,以后此物料采购入库时,就会自动标记为合格品,不会生成待品检单了。
admin1722026/4/17 16:36:53
点晴ERP是否支持批量更新系统中现有物料的规格/型号/保质期/重量/体积/长/宽/高/预置货位/关联公司等基础信息?要如何设置和操作? 点晴ERP系统提供了导入Excel文件的方式来批量更新物料的相关基础信息,操作方法如下: 1、进入ERP系统-》系统管理-》物料管理-》物料信息维护,点击按钮“批量更新”: ...
admin61542026/4/17 16:31:45
物料基础资料关联公司可以一键批量导入吗? 可以,参照以下教程操作即可:点晴ERP是否支持批量更新系统中现有物料的规格/型号/保质期/重量/体积/长/宽/高/预置货位等基础信息?要如何设置和操作?http://18407.oa22.cn​
admin1212026/4/17 16:30:10
从实际ERP实施经验来看,很多企业ERP系统实施失败,并不是因为ERP软件不好,而是ERP实施前准备不足。如果企业在ERP实施前的准备阶段就把流程、数据和实施目标梳理清楚,ERP项目成功率会明显提高。我之前参与过一个ERP项目实施,一家做制造的企业准备上线ERP系统。老板的想法很直接:希望通过ERP系统实施把采购、库存...
admin4252026/4/15 18:45:47
01负库存的概念简单地说,负库存就是销售数量大于库存数量。企业实际管理工作中受各种因素的影响,在系统的运行中,会出现实际销售出库的数量大于系统有效账面库存数量的情况,进而也就产生了负库存这种现象。负库存是进销存管理中经常出现的一种异常现象,虽然说是异常现象,但许多负库存并不是错误的,由于产生负库存的原因复杂,且往往会造...
admin4052026/4/15 18:00:32
系统是上了,效率没见涨,活儿倒是多了一大堆一个班组长的真实自述:每天多干两小时,全用来“伺候”系统老李在某制造工厂当班组长已经八年了。从普通操作工干上来的,车间里那点事,他闭着眼睛都能摸清楚。去年底,公司花了上百万上了套MES系统,说是要数字化转型,要智能制造。动员大会上,领导拍着桌子:“这是公司迈向工业4.0的关键一...
admin1242026/4/15 11:44:07
点晴ERP-标签上的日期有两个,但和供应商原材的有效期无法对应,原材有效期不一,有1年,有两年的,甚至还有更长的,该怎么办 标签上的日期有两个,但和供应商原材的有效期无法对应,原材有效期不一,有1年,有两年的,甚至还有更长的,目前工序标签有;材料入库、分切备料,车间退料,都会产生时效日期,又该如何体现呢? 答:...
zhenglin3062026/4/15 11:37:03
一、什么是寄售?为什么你的账务总是对不上?寄售,简单来说就是“先发货,后结算”的委托代售模式。你把货物发给代销商,东西卖出去了才跟你结算,卖不出去的还能退回来。这种模式下,物权没转移,但实物已经离库,账务处理就成了很多财务人员的“噩梦”。最常见的痛点:货物发出去了,库存减少了,但收入不能确认代销商卖了多少不知道,月底对...
admin2792026/4/15 10:40:36
在制造业生产管理中,“紧急插单”几乎是每个PMC、生产管理者的“日常痛点”——车间刚排好生产计划,销售突然传来急单,交期紧、需求急,看似要打乱整个生产节奏,甚至有人觉得“插单就是乱上加乱,根本没法规范”。但其实,紧急插单从来不是“临时加塞”的无序操作,更不是“不可能完成的任务”。今天就用一个真实场景,把紧急插单的本质说...
admin1752026/4/14 16:14:28
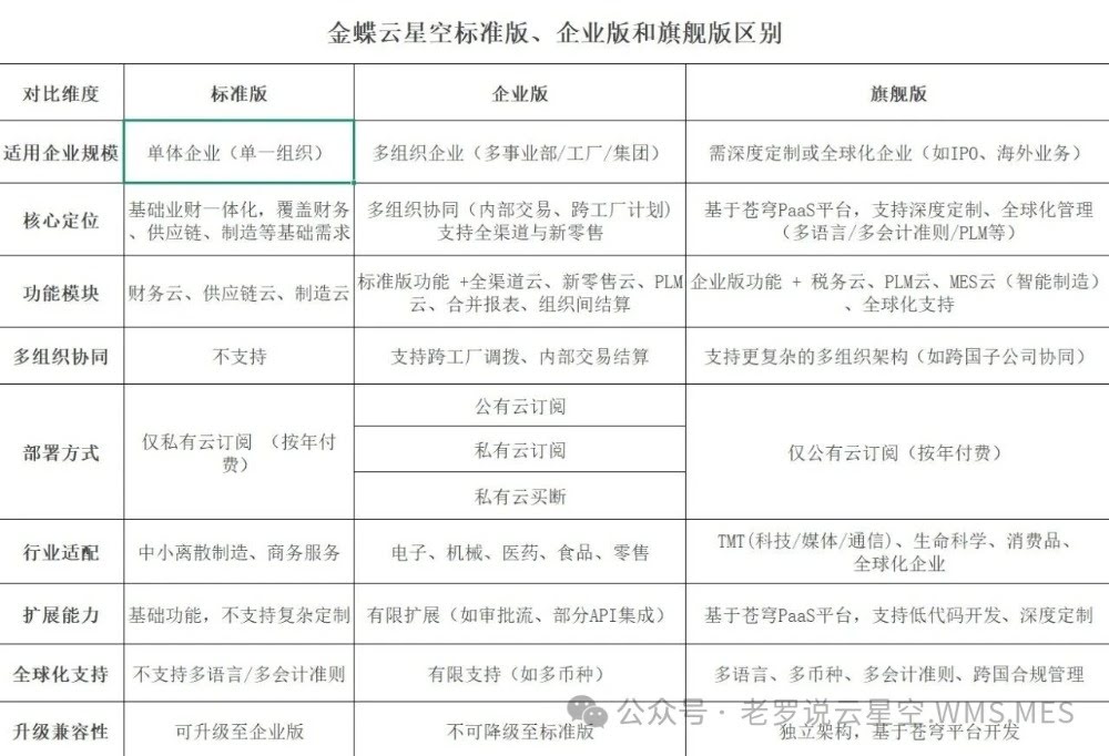
今天给大家带来一个关于金蝶云星空预测冲销的深度理解与解析!预测冲销是金蝶云星空计划管理中的一个核心概念,主要用于处理预测需求与实际销售订单需求之间的关系,以避免重复计划和生产。一、核心概念预测冲销(也叫预测消耗)是指:当企业根据市场预测(预测单)提前备货或安排生产后,一旦产生实际的销售订单,系统会自动用销售订单的数量去...
admin1582026/4/14 16:13:36
选好产品和供应商,最后一步就是签订合同,这是保障企业权益的最后一道防线。很多企业因为合同条款不清晰,后期出现纠纷维权无门,今天整理10个必写关键条款,杜绝合同陷阱。1.费用明细条款:明确软件费、实施费、运维费、定制开发费等所有费用,注明付费方式、付费节点,杜绝隐形消费和临时加价。2.项目周期条款:约定需求调研、系统部署...
admin2482026/4/14 15:40:37
Q问题描述在日常的物料管理中,很多用户会混淆“最小库存”和“最小订货量”这两个概念。它们听起来相似,作用却截然不同。今天我们就来彻底理清它们的区别与作用。学完本篇文章,您将学会:①最小库存和最小订货量的含义②最小库存和最小订货量的作用③最小库存和最小订货量的对比​ A问题解答一、最小库存和最小订货量的含义最小库存:含...
admin2412026/4/14 15:18:18
今天给大家带来MPS相关的十大名词解析!这十个词,简直是MPS运算里的一套“祖传算盘”。很多新实施顾问背书背得头晕脑涨,跟客户讲的时候也像在念经。咱们不搞那些虚的,继续拿咱们最熟悉的“开饭店、搞烧烤”的场景,用ERP系统实施现场最接地气的大白话,给你一个个敲碎了看!0.MPS是什么?MPS就是:先把“要卖的成品”排好生...
admin4232026/4/14 15:09:29
点晴模切ERP已经结案的送货单怎么修改实际送货或收货数量?已结案送货单修改分两种情况,一种是只做了送货结案操作、但实物还在本公司没送过去;一种是实物已经被客户签收了的结案,这种不能点击驳货,要做退货单。​已结案的送货单可以进行驳回操作: 找到已经结案的送货单,点击上面的驳回按钮,即可驳回重新生成新的送货单。送货单上的...
admin4242026/4/13 18:08:06
上线第一天,是整个ERP实施最紧张、最容易乱的一天。平时没问题的,今天都可能出问题。提前知道这5个坑,项目组能少通宵。1.库存不准,一开工就慌-现象:账上有料、仓库没有;或者发着发着就负库存-原因:期初数据没盘清、导入错误-对策:上线前必须复盘一次,设好临时库存调整流程2.单据不会录、录错、漏审-现象:找不到按钮、字段...
admin4772026/4/13 12:59:57
点晴ERP-为什么物料信息已经修改了可工程BOM的子物料信息没有同步更新呢? 情况描述:为什么物料信息已经修改了,可是工程BOM的子物料信息没有同步更新呢?如下图:工程基础资料 原因:物料基础资料的修改不会自动更新到BOM,是因为bom需要保留版本,因此正常需要反审核bom,重新添加新栏位,删除旧栏位,再保存审核操...
liguoquan53372026/4/13 11:12:44
上周五晚上,在一位制造业朋友的邀请下参加了一个饭局,期间听到一个比较有意思的事情。这是一位戴眼镜,看起来很精神的中年人(深圳某电子厂负责人),他说了这么一段话:我们公司前年上的ERP,号称全流程覆盖,什么销售采购库存生产全都管。结果现在去看,情况完全不是一回事。我们底下的销售还在用微信接单,采购还在用Excel报价,车...
admin6332026/4/10 17:28:45
在企业信息化建设的浪潮中,ERP项目是众多企业提升管理效率、规范业务流程的重要手段。然而,现实却很残酷,很多ERP项目上线后就陷入困境,成了“摆设”。干ERP这行多年的刘工,见过太多这样的案例。老板满心期待,员工怨声载道,系统要么没人用,要么用了天天报错。钱花了,时间搭进去了,结果却不尽如人意。那么,问题究竟出在哪里呢...
admin5162026/4/9 18:30:49
我将采用接地气、通俗易懂的风格,结合新手入行的真实痛点,从入门认知、基础摸底、实操流程、沟通技巧、避坑要点这几个核心方面,把PMC新手入门方法讲透,语言直白好懂,贴合职场新手的实际工作场景,没有晦涩术语。别一听PMC就发怵,也别觉得这岗位有多玄乎,说白了,PMC就是工厂的“大管家”,管着生产的节奏,盯着物料的供应,不让...
admin5452026/4/9 18:29:08
Q问题描述在企业的采购业务中,将一笔采购需求按照一定的比例自动分配给多个供应商,是常见的货源管理需求。那么在系统中应该要如何操作实现这种需求呢?本次我们便来学习配额下单中的第三种方式——【固定比例】。学完本篇文章,您将学会:①物料配额下单“固定比例”的作用②物料配额下单“固定比例”的实操案例​ A问题解答一、什么是配...
admin5342026/4/9 18:28:29
项目快结案了,销售为了收款去拜访客户。寒暄过后,客户淡淡地说了一句:现在系统没用好……销售瞬间慌了神。准备好的收款话术忘得一干二净,只想找个理由马上离开。回到公司就向老板吐槽:客户说我们实施不行,系统没用起来,不愿意付款。言下之意,没收到款是实施的原因,和我无关。至于具体什么原因?不知道……这种场景是不是很熟悉?不...
zhenglin7682026/4/9 17:11:21
在数字化时代,数据已成为企业的核心资产,而ERP系统,正是承载这份资产的核心载体。无论是制造业、零售业还是服务业,几乎每一家规模化企业都上线了金蝶、用友等ERP系统——生产、采购、库存、财务、销售的每一个环节,都在系统中留下了海量数据痕迹。老板要决策,依旧只能靠经验拍脑袋,忽略了ERP系统里藏着的增长密码。其实,E...
zhenglin6362026/4/9 17:10:39
本版面共有 114 页, 2845 篇文章 >> 1 2 3 4 5 6 ... 114
页码:

Copyright 2010-2026 ClickSun All Rights Reserved  粤ICP备13012886号-9  粤公网安备44030602007207号